剛過去的6月仿佛開啟了連續的“潑水”模式,多地區受到影響,引發連續的降雨甚至是暴雨及特大暴雨,而伴隨著暴雨接踵而至的就是洪水,當前我國南北方全面進入主汛期,受強降雨影響,今年已有304條河流發生超警以上洪水。截至7月1日,中央氣象臺已經連發30天的暴雨預警。

而6月20日至7月1日,水利部和中國氣象局密集發布了10次山洪災害氣象預警。就在7月6日11時,潛江市成為湖北首個啟動防汛1級應急響應的城市,今年的洪水仿佛來勢洶洶。

桂林南部的陽朔縣,大雨后的洪水淹沒了街道和建筑物
對于城市來說,內澇問題是暴雨引起的最直接問題,也就是一到雨季,網民紛紛叫苦不迭的“看海”問題。
有這樣的隧道變海溝

也有這樣的車在河中走

城市排水能力不能滿足強降水或連續性降水,而使城市產生積水災害,稱之為城市內澇。近年來,國內多個城市發生了不同程度的內澇災害,很多的城市都出現“逢雨必澇,遇澇必癱”的地步。
玩笑歸玩笑,但是城市里“看海”卻不是一個值得開心的
2011年6月18日,一場長達20多個小時的暴雨,讓武漢幾成“澤國”,全城多處交通要道積水嚴重,交通幾近癱瘓。那句“我能想到最浪漫的事,就是陪你一起去武漢看海”就是由此而來。武漢大學也被戲稱“國立武漢海洋大學”。

居民們雖然能捕魚游泳皮劃艇,但這種城市內澇可真不是什么好玩的事。

2012年7月21日至22日8時左右,中國大部分地區遭遇暴雨,其中北京及其周邊地區遭遇61年來最強暴雨及洪澇災害。截至8月6日,北京已有79人因此次暴雨死亡。根據北京市政府舉行的災情通報會的數據顯示,此次暴雨造成房屋倒塌10660間,160.2萬人受災,經濟損失116.4億元。
一旦發生城市內澇,不僅對城市居民生活影響巨大,還會造成人身安全和經濟財產損失。 城市內澇,不僅是一個老問題,甚至是一種城市頑疾。近些年來,北京、廣州、南京、武漢等“現代化”、“國際化”的大城市也都加入了“看海”的行列。
為什么在內澇發生這么久后的今天,城市內澇的問題仍然存在呢?今天就給大家好好講講“看海”引發的原因:
01自然及社會因素
全球變暖引起全球氣候發生變化,同時也改變了城市的局地氣候特征,降雨出現趨向性變化,短時強降水頻發,暴雨、大暴雨甚至特大暴雨在空間或時間上高度集中。
再由于城市的迅速發展,水土流失、圍墾造田以及跨區域的輸水工程都導致水文環境產生了較為劇烈的變化,由于城市化引起的“熱島效應”和“雨島效應”增加了城市降雨頻率與強度,直接誘發了城市內澇的產生。
同時城市化的進程也促進了城市建筑的迅猛擴張,城市不透水面的增加也導致城市中的地表徑流量遠大于滲透能力,城市人口的增加也進一步導致排水量的增大,城市排水系統負擔加重。
而城市化進程中的公共基礎設施發展滯后也導致脆弱性增加,而相應的在城市蔓延的過程中,內澇風險點也在不斷增加,如地下道,公路、鐵路橋等地點。
02規劃和設計因素
除了自然和社會因素外,規劃和設計也是導致內澇的重要因素。很多朋友會在問,如果排水不暢的話,為什么我們不把排水管網設計得更大,這樣不就都能夠把水排出去了嗎?
這個問題需要提到排水設計規劃的問題,我國《室外排水設計規范》(gb50014,下稱《規范》)作為排水系統的設計依據,有一個概念叫做“暴雨重現期”,暴雨重現期指的是在一定年代的雨量記錄資料統計期間內,大于或等于某暴雨強度的降雨出現一次的平均間隔時間。
通俗的來講就是:這么大的雨量,多少年出現一次。

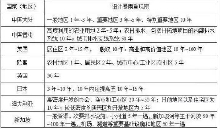
我國早期雨水管渠設計重現期與發達國際和地區的對比

規范規定按下式計算雨水設計流量
上述參數都是恒定的,這就造成推理公式的使用與現實存在較大差距。規范2014年加入了 “當匯水面積超過2km2時,宜考慮降雨在時空分布的不均勻性和管網匯流過程,采用數學模型法計算雨水設計流量。”而相應的數學模型法在國外先進的地區已經普遍應用。這是設計規劃標準的問題之一。
之前設計規劃造成的雨水設計流量偏低,再加上為了縮減成本,雨水管都按照重力流、滿管流計算,所以之前的雨水管道設計承載能力無法滿足城市排水規模就導致了內澇的頻繁發生。
雨污分流亟須推進
我國的排水管網,根據污水和雨水是否合并為一個排水系統,分為合流制和分流制。
顧名思義,當工業廢水與生活污水及雨水合并為一個排水系統,稱為合流制;如果它們分別在兩個或兩個以上獨立管道內排除的系統就被稱為分流制。
而在早期,大部分城市都采用的是合流制,而合流制的管道一般也采取滿管流來計算,即使高于同一情況下雨水管道的重現期,一旦下暴雨,排水管網系統中的水量仍遠遠高于污水處理廠的處理規模,水量無法及時排除引起內澇。
并且,合流制導致了污水管道中存在的油污和異物等污染物還會腐蝕、堵塞管道造成管路的不通暢,影響污水排放的效率。

我國規劃的滯后,和雨污合流的現狀,暴露出我國城市管理的問題,“重地上,輕地下”的粗放發展思路的弊病已經漸漸顯現。
為什么好像只聽說過國內有城市內澇的問題,那么國外是不是也會看海呢?
實際上對于國外來說,這個現象也是存在的。就比如19世紀末,人口日益增多的東京因為沒有下水設施引發霍亂,導致5000多人喪生。這推動了東京修建了第一條近代意義的下水設施——神田下水道,此后,東京逐步完善其地下排水設施,到1994年,東京地下水道普及率幾乎達到百分之百。
目前東京都23個區下水道總長度約1.58萬公里,相當于往返東京與悉尼的距離。下水管道的直徑從25厘米到8.5米,有的管道空間可以放進一個兩層樓的別墅。

東京 “地下宮殿”
日本從上世紀80年代初開始運用地下儲水設施來應對集中降雨,公園、小學和家庭等容易積水的地點都建造有不同大小的地下蓄水池。其中最為大型的有四個,其大小可用“宮殿”來形容。
這種“宮殿”級的地下蓄水池從1980年后開始設計施工。在突降大雨時,雨水將流入這些巨型蓄水池,以緩解下水道的壓力,防止內澇。而當雨量減少,下水道水位下降,蓄水池內積蓄的水又將自動回流到下水道。位于東京江東區的一個大型蓄水池一次可存儲2.5萬噸的雨水。地下蓄水池的存在,有效減少了地面被淹的幾率。
不過,在東京雨水設施中,最為著名的是位于東京外圍琦玉縣春日部市的“東京外圍排水系統”。該系統被稱為世界規模最大,深埋地下五十多米、全長6.3公里。系統由五個巨大的圓柱形蓄水坑、寬度達10米的輸水管道,以及更為巨大的“調壓水槽”構成。該設施也供蓄水之用,59根巨型大柱子,撐起一個巨大的地下空間。面積達13806平方米,長177米,寬78米,高18米。宛若奇幻電影中深邃的巨龍巢穴。

那么在看海問題如此頻發的情況下,我國有何應對措施?
01城市內澇實際是錯位的水資源
從供水方面來看,我國城市缺水現象較為普遍并且愈演愈烈;而從排水方面來看,城市內澇的頻率逐年上升,一到梅雨季節全國城市紛紛“看海”。
如果可以將這部分水資源加以正確地引導和轉移,這樣同時解決兩個問題,豈不是一舉兩得?而對于這個想法,目前的做法通過構建海綿城市,國務院辦公廳出臺“關于推進海綿城市建設的指導意見”指出,采用滲、滯、蓄、凈、用、排等措施,將70%的降雨就地消納和利用。
一方面要求建設蓄水設施,推進公園綠地、人工濕地,加強對城市坑塘、河湖、濕地等水源的保護;另一方面要求加強排水設施的建設,保證水資源的轉移渠道不受阻,“快速排除”和“末端集中”控制為海綿城市的主要規劃設計理念。

02從規劃上建立前瞻性的技術標準
首先利用新技術,采用精準的數學模型計算雨水排水系統規模,根據現有的降雨特征修正暴雨強度公式。第二是出臺并更新相應的技術標準,目前我國已經出臺《城鎮內澇防治技術規范》(gb51222-2017)、《海綿城市建設評價標準》(gb/t51345-2018),并在2014和2016年對《室外排水設計規范》(gb50014-2006)進行修訂。


03以政策為導向,重視管理
雨果在《悲慘世界》中說道:“下水道就是城市的良心”,誠然這句話并非針對排水系統,但這句話對于排水系統的建設也同樣適用。
城市內澇問題除了自然客觀因素外,還跟社會因素有關,必須理順城市治理體制、加大監管,實行雨污分離改造、構建海綿城市并出臺相應的內澇防治政策,狠抓落實。
切實提高規劃的前瞻性,扭轉城市基礎設施的建設“重地上,輕地下”的錯誤觀念,加強排水設施和蓄水系統的配套建設,最終完成海綿城市的建設,達到“小雨不積水、大雨不內澇、水體不黑臭、熱島有緩解”的理想效果。
要想達到這一效果各城市就應該多學習對國外在水資源管理上的先進經驗,因地制宜地提出當前中國海綿城市建設需要注意的問題,并謀求一套有效可用的做法,供國內有關單位在規劃海綿城市時參考。








