生態文明建設是人民群眾對未來生活美好向往的重要組成部分,而環保作為傳統的正外部性產業(即給他人謀福利,自己卻沒有得到相應補償),市場機制一直不能有效的進行資源配置,主要依靠政府的購買服務和補貼。在政府財政能力受限的大背景下,貫徹落實生態文明建設目前存在總體投入不足、缺乏生態建設資金來源渠道、環境效益難以轉化為經濟收益等瓶頸問題。2014-2018年期間基于項目實踐的eod模式應運而生,為環保市場的開拓提供了全新動力。那么eod到底是什么,將以何種形式落地運作,國家給予了哪些政策支持,又有哪些國內外成功經驗可以借鑒呢?筆者將在本文嘗試為您解答。
一、eod基本概念
“xod模式”強調以特定載體為導向的發展模式,依托其發展的載體不同,在不同的行業有不同的稱謂,比如在交通運輸領域叫tod(transit-oriented development),通過社會服務設施建設推動相關產業創新發展,叫做sod(service-oriented development)等等。
eod(ecology-oriented development)模式,就是以生態為導向的發展模式。“生態導向”的概念最早由美國學者霍納蔡夫斯基(honachefsky)于1999年提出。他認為美國城市的無序蔓延及其對生態環境的破壞等問題的出現,是因為將土地的潛在經濟價值置于生態過程之前所致,因此強調應將區域生態價值和服務功能與土地開發利用政策相結合,提出“生態優化”的思想,強調從單純的“環境保護”向利用生態來引導區域開發的“生態導向”方向轉變。
該模式是以生態文明思想為引領,以可持續發展為目標,以生態保護和環境治理為基礎,以特色產業運營為支撐,以區域綜合開發為載體,采取產業鏈延伸、聯合經營、組合開發等方式,推動公益性較強、收益性差的生態環境治理項目與收益較好的關聯產業有效融合,統籌推進,一體化實施,將生態環境治理帶來的經濟價值內部化,以解決環保前期投入的資金問題,實現可持續性發展。
二、eod相關政策
環境部從2018年即開始提出了eod模式的倡議,到今年發改委等多部委再次出臺eod有關政策,可見中央之重視。eod相關政策如下:

三、eod項目運作模式
eod模式將生態引領貫穿于規劃、建設、運營的全過程,從生態環境、產業結構、基礎設施、城市布局等方面綜合考慮,按照項目進度大概可以分為三個階段:
第一階段:重構生態網絡。通過環境治理、生態系統修復、生態網絡構建,為城市發展創造良好的生態基底,帶動土地增值。
第二階段,城市環境的整體提升。通過完善公共設施、交通能力、城市布局優化、特色塑造等提升城市整體環境質量,為后續產業運營提供優質的條件。
第三階段,資源導入,激活經濟。通過產業導入、人才引進等手段,激活經濟,使整體溢價增值,包括稅收、自然資本等。
總結來說,eod項目操作模式就是通過生態網絡建設、環境修復、基礎設施配套以及產業配套建設促使該區域及周邊的土地升值,并為產業引入和人口流入提供良好的生態基底;一方面以產業發展增加居民收入、企業的利潤和政府的稅收;另一方面依靠人口流入帶來政府稅收的增加及區域經濟的發展。最終實現生態建設、經濟發展、社會生活三者協調發展。

四、eod項目落地方式
(一)ppp
在政府財政支出額度較大,但支出額度未超過財政部規定的上限,且項目實施不緊迫的區域,eod模式可采用ppp方式實施項目。
(二)abo
在政府財政支出額度較大,但支出額度未超過財政部規定的上限、但項目實施緊迫的區域,eod模式可采用abo方式實施項目。abo模式,一般指授權(authorize)—建設(build)—運營(operate)模式,由政府授權單位履行業主職責,依約提供所需公共產品及服務,政府履行規則制定、績效考核等職責,同時支付授權運營費用。
(三)“流域治理+片區開發”
在政府財政支出額度超過財政部規定的上限、項目實施緊迫,但土地市場較為活躍的區域,eod模式可采用“流域治理+片區開發”方式實施項目。
五、國內外eod經典案例
(一)學習泰晤士河濱水空間先進案例
英國政治家約翰·伯恩斯曾說,泰晤士河是世界上最優美的河流,“因為它是一部流動的歷史”。作為倫敦最佳視野的所在,泰晤士河整個濱水公共空間與生態、商業、休閑、會展、博覽等多種城市功能混合交織,這些使得泰晤士河不僅最終成為城市的視線景觀軸,也成為的城市重要的空間發展軸。

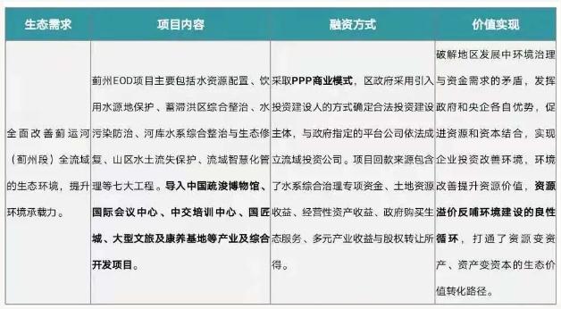
(二)薊運河(薊州段)全域水系治理、生態修復、環境提升及產業綜合開發eod項目
該項目的創新性在于在國內首次將eod模式應用到整個流域生態環境治理中,積極踐行“生態優先、綠色發展”的理念,是“綠水青山就是金山銀山”理論對生態價值轉化路徑的探索。

(三)eod范例—成都淮州新城楊溪湖濕地公園
楊溪湖濕地公園項目是成都以eod為導向的沱江發展軸片區綜合開發的重要項目之一。該項目作為成都平原東北生態帶的第一門戶,充分利用所在地勢地貌,打造出了最具“川東淺丘梯田濕地典范”,將為推動成渝地區雙城經濟圈建設注入更多生態活力。未來,成都國際職教城、通用航空機場、精品酒店、綜合醫院、商業配套等都將沿湖布局。而該項目正是國際熱門的eod模式的生動范例。

(四)江蘇打造50億eod試點標桿示范項目:涵蓋20萬噸全地下水質凈化廠
循環經濟產業園項目位于蘇州科技城,占地規模385畝,將涵蓋20萬噸全地下水質凈化廠、生態公園、循環經濟產業園等建設內容,總投資規模約50億元。

(五)三峽集團首個eod項目正式簽約
2019年9月,長江環保集團與東湖高新區正式簽訂戰略合作協議,確定采用“廠網河湖岸+生態產業”方式開展全域合作。目前,長江環保集團已按照協議約定完成全區“三水共治”規劃及實施方案,策劃項目總投資約240億元。在為東湖高新區做好全域水環境規劃的同時,長江環保集團積極拓展環保領域相關業務,在地方政府的委托下開展實施其最為關注的生態環境治理項目——光谷生態大走廊項目。

eod模式的成功實踐恰恰說明了環境跟產業發展或者是經濟發展并不是對立的,美好的環境也是生產力,金山銀山也是招商引資的資源要素。eod概念明確了在生態文明建設中協同發展的方式方法,并更多強調了生態方面的含義,在新的發展理念、新的生態文明建設、高質量發展方面起到了引領和突破的作用,為環保產業的發展提供了新動力。
內容來源:縱橫合一








