近年來,碳中和是一個熱門話題,不斷增加的CO2排放已經成為世界的基本難題之一。2015年《巴黎氣候協定》規定將氣溫上升限制在2 ℃以內,為了達到這個目標,我國采取了嚴格的法規和排放標準。現階段國內大部分的污水處理廠仍不能滿足可持續發展的要求,隨著國家和地方采取越來越嚴格的排污標準,我國現有老式污水處理廠普遍暴露出達標難、不穩定、能耗高、污染治理難等問題。
統計結果表明,2020年,我國共有4 496座城鎮污水處理廠,總處理規模為23 070萬m3/d。對于許多城鎮而言,污水處理廠是最大的能源消耗者,如果采用常規技術處理,污水處理能耗可占全球電力的3%,如果不盡快優化目前和未來的處理廠處理技術,污水處理設施的能源消耗將持續增加。依據2005年《關于嚴格執行〈城鎮污水處理廠污染物排放標準〉的通知》及2006年修訂的《城鎮污水處理廠污染物排放標準》(GB 18918—2002)要求,城市污水處理設施向國家、省屬重要河流、湖泊、水庫等封閉、半封閉的水體進行排污時,要達到一級A標準,開啟了國內“提標改造”的帷幕。
目前,國內大部分的城市污廢水處理都是以生物法為主,在處理過程中,為了達到水質凈化的目的,必須消耗很多化學物質和能源,同時還會排放出許多的CO2、甲烷(CH4)等溫室氣體(GHG)。這種處理方式是“以能消能”的不可持續手段,如何實現“零碳型”排放,是污水廠實現碳中和運行的一個重要環節。
本文整合了目前污水處理廠的部分主流處理工藝及未來可突破的技術,歸納優缺點,以期為我國污水處理廠低碳綠色運行,實現碳中和運行的目標提供借鑒與參考。
1 污水處理廠節能減排的實現途徑
污水處理是能源密集型的高耗能產業。目前,我國污水處理規模大,能耗高,CO2排放量始終位居世界第一位。通過采取節能措施和調整處理工藝,大部分的污水處理廠可減少30%以上的能源投入。
1.1 污水處理綜合能效的提升分析
1.1.1 污水處理設備提質增效
電耗在污水處理廠的能源消耗中占比較大,對污水處理設備進行合理的改造優化,可以實現節能降耗、提高設備能效的目的。具體地說,在污水處理廠中,曝氣系統、提升泵和污泥脫水裝置占據總電力消耗的主要份額,鼓風曝氣機和污水提升泵等裝置的能源消耗占了69%。所以,研發曝氣系統、污水提升系統等節能技術是降低能源消耗的重要措施。
在多種污水處理工藝中,氧化池作為一種天然的污水處理系統,其能源效率最高,但其占地面積大、散發異味等缺點嚴重限制了其應用。對于污水處理廠來說,最實用的方法是升級陳舊的設備,并針對污水的水量和水質總是波動的特點采用實時控制器,使設備在合適的工況運行。于洪波等的研究結果表明,選用空氣懸浮和磁浮等高效率的鼓風機與采用傳統的羅茨風機相比,可以節省30%左右的能源消耗。主體處理工藝的選取對整個污水處理廠的能源消耗總量也有一定的影響。蔣富海等采用低氧曝氣等節能操作,改進后的Bardenpho懸掛鏈曝氣器充氧動力效率高、曝氣均勻性好,可有效減少曝氣的能源消耗,使噸水電耗節能16%;噸水藥費同比節約28%,改造后節水節能降耗效果顯著。吳軍偉等針對某污水處理廠,結合變頻調速電動機的節能技術,根據集水池水位的動態特性,提出了一種基于智能節電裝置的污水提升泵變頻節能方案,經過變頻調速后,兩臺水泵的每月耗電量下降至57 000 kW·h,節能效果>22%。
1.1.2 更新污水處理管理方法
當前,我國污水廠的運營管理過程還面臨著很多的問題,比如藥劑投加不精準、設備配置與實際荷載不相匹配等。解決污水廠運營管理方面的問題成為當務之急。重慶G污水處理廠通過加入輔助碳源和除磷劑來保持生物化學體系的穩定運轉,但調節操作滯后、加入量不精確等情況造成污水質量不穩定。后期,該污水處理廠安裝了進水在線監測儀表,科學測算碳氮比、碳磷比的值,合理地控制外加碳源或藥劑投加量,并對添加位置進行了優選,確保調控措施及時、準確、高效,從而達到節能減排的目的。
在污水處理廠中應用自動控制,可實現多重效益,節省能源并減少高達9.6%的GHG排放。Baroni等在全尺寸操作過程中實現了一個模糊的邏輯系統,意大利污水處理廠的氨和溶解氧濃度的波動顯著降低,通過對1/4的反應器應用模糊控制器,污水處理廠的能耗降低了4%。在我國廣西桂林市,陳俊江對城市排水生產運營管理系統進行評價分析,該系統可以進一步提升污廢水的綜合處理能力,減少故障停機的次數,同時減少人力、材料、藥劑等費用。
為了降低污水廠的碳排放,要從工藝、設備、管理、能源等多個環節入手,多措并舉,在確保水質達到要求的前提下,加強對污水處理廠日常運營的監督。
1.2 加大能源回收力度的工藝措施
傳統的污水生物處理工藝是能源密集型的工作,回收的資源很少或根本沒有,通常需要大量的外部化學物質投入。通過碳捕集技術,結合厭氧消化-熱電聯產、光伏發電、污水源熱泵等技術,實現污水處理的碳中和目的。
1.2.1 污水源熱泵技術
污水含有大量的化學、熱能和水動力能。據統計,城市社區產生的余熱有40%包含在污水中。由于溫度存在差異,污水中所含的熱能提供了另一個間接抵消污水處理的能源需求的能量來源,其中可回收的熱能比厭氧回收的化學能多6~8倍。因此,如果能將回收的熱能與城市熱網有效地結合起來并充分利用,水源熱泵技術在促進污水處理廠接近碳中和目標方面具有巨大潛力。污水源熱泵其中一部分熱能可用于滿足污水處理廠的采暖需要,另外一部分則被送往城鎮供熱系統,污水源熱泵系統的詳細流程如圖1所示。以北歐國家為例,據報道,在瑞士和德國,3%的建筑可以通過污水源熱泵供暖或制冷。與傳統的空調系統相比,應用污水源熱泵的中央空調系統,CO2的排放減少40%~51%,NOx的排放減少36%~49%;污水源熱泵分布式空調系統減少了13%的CO2排放,以及13%的NOx排放。郝曉地等的研究結果顯示,采用朗肯循環,能夠充分利用余熱供電,使污水處理廠達到碳中和86%的能量要求,并能進一步降低CO2的排放。青島市團島污水源熱泵利用低品位熱能,實現了傳統的節能減排,年節電量為5.2×104MW·h,標煤節約1.91×104t,并減少50 042 t/a的CO2、162.4 t/a的SO2和141.3 t/aNOx-排放。

Zhang等提出一種新型組合型污水熱泵供暖方式,其節能性、經濟性、適用性強,能夠將大量的熱能通過管網向集中供暖系統輸送,有助于降低燃煤和大氣污染。
如圖2所示,分析了不同工況下不同加熱方式的一次能源利用效率。在設定的條件下,與傳統的加熱方法相比,污水源熱泵可以充分利用污水熱能資源,能夠減小對環境的影響。與傳統集中供熱方式相比,在相同典型工況下,污水源熱泵組合式集中供熱方式一次能源效率提高了14%。而且,污水源熱泵是一種環境友好型技術,不排放空氣污染物。因此,借助污水源熱泵提取熱量是一種節能的有效途徑,既可以節省污水廠的運行熱能,又可以達到“碳中和”的目的,從而達到間接減少碳的排放量。

1.2.2 光伏發電
在環境保護壓力和國家政策的雙重推動下,太陽能光伏技術作為一種低碳排放的方法,成為了當前眾多新建污水處理廠的選擇。由于工藝流程的需要,大多數污水處理廠的結構較大,如生物反應池、二沉池等,光伏系統的安裝空間通常較大。同時,相關政策指出,要大力支持污水處理廠對土地進行充分地利用來進行光伏發電建設。
劉揚等分析了首都某污水處理廠,發現利用光伏發電系統一年生產的電能為1.5×104kW·h左右,其生產的電能可以節省5.4 t煤,同時還可以降低12.2 t左右的CO2排放量,降低碳氧化合物排放量0.06 t左右。河南鄭州馬頭崗污水處理廠開發的“光伏+水務”新的運行方式,已經在亞洲形成了“智能化+高效太陽能回用系統”的典范,該模式節能減排效果顯著。安裝4 000 m2光伏電池板的法國戛納Aquaviva污水處理廠已經實現了碳中和。賓夕法尼亞州污水處理廠完成了一個3 MW的太陽能項目,該項目預計每年生產超過300萬kW·h的電力,足以減少3 515 t的CO2排放。
這種單一的光伏-污水廠雖然可以達到節能的目的,但是也存在電力供應不穩定的問題。為了解決這個問題,姜放提出可以引進一種新型的鋰離子蓄能發電裝置,組成一個太陽能-蓄能裝置-污水處理廠,其電力供應流程如圖3所示。采用儲能器技術對提高太陽能光伏發電的性能和降低能耗具有重要意義。除了采用太陽能外,還可以引入風能、污水熱能、生物質能等新能源,從而實現多種能源的補充。近年來,許多污廢水處理廠都在積極地研究多能補充的系統。

孫振宇等將污水源熱泵和分布式太陽能-市電系統聯合使用,使污水處理廠年可節省387.1 t的標準煤,減少483.9 t CO2排放量,減少了大氣中的其他污染,取得了良好的環保和經濟效益。Buller等研究了一個基于光伏能源、生物質氣化爐和電網的混合系統,與沼氣燃燒的混合組合可作為中型污水處理廠的替代方案,可以增加經濟效益和環保效益。
但是,因為太陽能板使用氫氟酸、硝酸、三氯氧磷、異丙醇等化學成分對環境造成的危害不容忽視。太陽能產業帶來的相關污染問題還需要認真對待并采取積極措施加以解決。
1.2.3 污泥厭氧消化與熱電聯產
文獻統計表明,運行一個污水處理廠所需的電量通常為0.3~0.6 kW·h/m3。污水中有機化合物的燃燒熱能為該值的9~10倍,因此,回收污水中含有的化學能具有經濟效益。最可行的方法是利用厭氧消化產生的沼氣發電和供熱。污泥是污水處理廠生產中必然產生的副產物,由于其數量不斷增加和處理不完全,污泥自身穩定性和無害化處置的結果與預期的目標有很大的差距。污泥的處理需要耗費很多的化學物質和能量,而采用填埋法進行處理會加劇溫室效應,所以在污水處理廠中,對污泥處理過程碳減排的控制有著十分關鍵的作用。
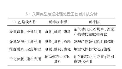
戴曉虎等歸納分析我國典型的污泥處理處置工藝碳排放如表1所示,目前已有的污泥處理工藝流程碳排放量排序為:深度脫水-應急掩埋最多;干化焚燒-建材利用次之;好氧發酵-土地利用較少;厭氧消化-土地利用最少。由表1可知,污泥的處置主要碳排放來源于設備的電耗、油耗以及藥物消耗,相應碳補償措施也較易實現。趙陽悅等在吉林某公司改造擴建后的污泥厭氧化工程中,提出一種將污泥和有機助劑混在一起進行的厭氧消化技術,能夠達到回收能源的目的,并且減少9 414 t CO2-eq的GHG排放。

污水處理廠有大量的污泥,經過厭氧法處理后得到的沼氣是一種非常潔凈的能源,其中以沼氣的熱電聯產在污水廠中最為普遍。為了促進CH4生產,增強過程穩定性,可以添加共基質,如城市固體廢物的有機組分;或污泥預處理方法,如應用熱水解工藝。我國大力推廣采用中溫發酵的污泥厭氧法,其中青島麥島和北京高碑店等污水處理廠的工藝效果最好。崔濡川等根據能源階梯利用原理,結合沼氣熱電聯產技術對現有的發電設備進行了改造,與傳統的燃煤工藝比較,本工藝可節省558 t標準煤炭,降低了SO2和NO2對大氣的污染,并取得了明顯的環保和經濟效益。邵彥青等考察馬來西亞Pantai污水處理廠,該污水廠采用熱電聯產技術,降低了60%的污泥含量,年節約標煤19.85 Mt。
污泥的厭氧消化使污水廠實現了剩余污泥的穩定化和資源化處理。污水廠設置的厭氧消化裝置可為污水廠提供40%~60%的運行電耗。綜上,污水污染物的主要厭氧降解在經濟上和技術上看來可行,而且就GHG的產生而言,對環境有重大好處。
針對以上不同污水處理廠節能技術路線的碳中和研究,得出了表2所示的優缺點。

再生水源熱泵比污泥厭氧消化技術結合沼氣熱電聯產具有更高的碳中和效果,再生水源熱泵可產生74.22 t標準煤熱能,而污泥厭氧消化僅能回收3.03 t標準煤熱能和2.97 t標準煤電。隨著污水廠處理負荷的增加,再生水源熱泵可以達到更高的碳中和效果。光伏發電的應用需要考慮地理位置,在太陽能資源豐富的地區,光伏發電體系的碳中和率可以接近厭氧消化體系的碳中和率。以5萬m3/d的污水廠為例,拉薩碳中和率為35%,長春為24%,貴陽為13%。不同太陽能光強的城市碳中和率差異可達2~3倍。在太陽能豐富的地區,可以回收和利用更多的太陽能,這更有利于光伏發電系統的功率轉換效率,并可獲得更高的碳中和。但是在構筑物頂部安裝太陽能電池板工程太過復雜,也使得該技術沒有得到廣泛應用。污泥厭氧消化技術可以處理有機物含量較高的污泥,并且可通過沼氣熱電聯產系統提供熱能和動力。隨著污水廠規模的增加,污水源熱泵可以從污水中回收更多的廢熱,其碳中和率將顯著提高。同樣,隨著污水廠規模的增加,光伏板的可鋪設面積也會變大,光伏發電系統回收的太陽能也會更多,碳中和率也會更高。然而,污水廠規模的變化對污泥厭氧消化系統影響不大。
1.2.4 碳源回收和儲存利用
溫室效應是影響和威脅人類社會氣候變化的一個重要因素,CO2是全球溫室效應的最大影響因素,因此,減少其排放成為當務之急。CO2的收集、利用和儲存(CCUS)是主要的CO2減排措施。Wang等首次提出了一種將厭氧消化、裂解、催化重整和甲烷化(APRM)耦合在一起的新型生物能源使用與碳捕獲和儲存(BECCS)工藝,以城市固體廢物的有機部分(OFMSW)為原料,以負碳向的方式生產生物CH4,這種方式既可以處置多余沼液,也可以實現可持續發展目標。通過對西班牙加泰羅尼亞5個污水廠的能量平衡分析表明,污水中所含的67%的能量可以轉移到污泥中,通過將這些污泥轉化為沼氣,52%的能量可以被回收。厭氧工藝可從有機流中生產富CH4。厭氧的液體和固體殘渣被稱為消化渣,可用作肥料。生物質是一種可再生能源,煤與生物質共利用可以顯著降低碳排放。此外,化學循環燃燒(CLC)是一種不需要對煙氣進行任何后處理的固有捕獲CO2的技術。將混合燃燒過程與CLC技術相結合,如果捕獲的CO2能夠被適當存儲,就可以形成一個有效的碳負系統。由于CLC體系中的氧化劑與燃料沒有直接接觸,顯著降低了熱NOx的生成。因此,CLC是一種可行的低能耗、高效實施碳捕捉和儲存的技術。HaldorTopsΦe的TREMPTM甲烷化技術可以將生物質氣化的合成氣轉化為純度為95%~98%的CH4,該技術已成功應用于GoBiGas 20 MW的工廠作為示范。污水處理廠生產的沼氣在減少CO2排放和水-能源關系背景下的能源需求方面起著決定性的作用。為了減少對化石燃料的依賴,Poblete等利用了沼氣聯合循環與碳捕獲和儲存技術能夠實現負碳排放。另外,生物電化學系統(BESs)可以直接將有機能轉化為電能或有價值的產品,如CH4或H2。雖然這有望實現更高效的轉化,但受限于反應速率較低,要將其轉化為實用技術需要付出巨大的努力。例如,在我國哈爾濱運行的一個微生物燃料電池(MFC)試點表現很差,僅將有機物質中7%的能量轉化為電能。
Huang等提出了基于現有工藝的碳能量線,這條路線包括有機碳捕獲、生物處理和熱化學轉化階段,適合于通過厭氧發酵生物處理平臺進行生物能源生產和資源回收的流程,城市污水中的有機物可以被分離為化學富集沉淀物或污泥。具體路線如圖4所示。另外,經過研究證明膜分離工藝能有效地提高碳分離、富集和生物處理效率,因此,膜分離可作為碳分離和回收途徑的一種很有前途的補充工藝。

1.3可持續處理新工藝的研究進展
前部的“碳捕捉”技術,可以截留60%以上的碳源,而經二級處理后的進水中CODCr濃度偏小,很難滿足常規脫氮除磷工藝對碳源的要求。短程硝化與常規的硝化法同時結合反硝化技術相比,短程硝化/反硝化處理減少了25%左右的耗氧量,以及40%左右的CO2消耗,達到了O2和CODCr的雙重節約,如圖5所示。

在這些新興技術中,厭氧氨氧化(ANAMMOX)工藝已成功應用于實踐,ANAMMOX是一種不需要有機碳的新型脫氮技術,它的消耗只有常規方法的1/3,能顯著減少曝氣的能耗和操作成本。根據理論計算,應用ANAMMOX工藝對外部碳源的需求減少了100%。然而,該工藝主要用于側流處理,將其轉變為主流工藝仍然具有挑戰性。Ali 等提出了一種將MFC和ANAMMOX工藝相結合的污水綜合處理系統,可以有效地回收能源,改善出水水質。在較低的能源投入下,可獲得較好的出水水質(CODCr去除率約為95%,氮去除率約為85%)。但是單一的ANAMMOX技術存在厭氧氨氧化菌(AAOB)生長緩慢且對環境敏感使反應器難啟動的問題。所以在短程硝化的基礎上,出現了進一步與ANAMMOX耦合的典型工藝,工藝流程如圖6所示。SHARON-ANAMMOX聯合技術與常規硝化反硝化技術相比較,可節約50%的硝化曝氣,節約100%的附加碳資源,即降低CO2排放,并生產少量污泥。

對于節能回收技術的創新,應用上流式厭氧污泥床(UASBs)和膨脹顆粒污泥床(EGSBs)等厭氧污水處理是另一種有前途的能源回收選擇。近年來,厭氧膜生物反應器(AnMBR)得到了發展。在厭氧過程中,耦合膜可以保留懸浮物,而不是讓它們流失。通過延長材料的降解時間,AnMBR為低強度城市污水處理提供了可能。然而,膜污染成為阻礙該技術結垢的最大挑戰。由于污水中含有大量的有機物和營養物質,新興的處理工藝已經被開發出來,以捕獲這些有價值的資源,并將其轉化為增值產品如鳥糞石、藍鐵礦、生物柴油、生物塑料、生物炭和蛋白質。此外,已經證明資源回收內部污水處理廠在實現碳中和方面發揮著重要作用。例如,鳥糞石降水過程對全球變暖的減緩效應模擬為3%~38%。對于有機碳來說,生物塑料合成是從城市污水中提取有機碳并將其升級為化工商品的最有前途的途徑之一,也具有廣闊的應用前景。
2 節能減排技術工藝應用案例
在我國城市碳中和作業實踐中,已經有很多城市的污水處理廠進行了實際應用的實踐,表3為國內及國外典型的低碳運行案例。

美國Sheboygan污水處理廠初步建立了一套以AO為主要生產流程的方案,將污泥水解-酸化、混合基質厭氧共消化和污泥濃縮等新技術相融合,并實施了一套節能方案,到2013年該技術已基本達到了自供。奧地利Strass污水處理廠作為一個比較成功的案例表明,回收的化學能可以彌補2003年全年總能耗的80%;通過其他改進,包括添加有機廢物,2012年Strass污水處理廠實現了158%~178%的能源自給自足。以上兩個污水廠的經驗對于我國來說非常有借鑒意義,在我國,餐廳及家庭的剩菜剩飯可以一同送往污水處理廠與剩余污泥進行共消化。德國Bochum-lbachtal污水處理廠為三階段入水預脫氮,生物處理部分為化學除磷,利用厭氧法與熱電聯產相結合的技術,可以實現96.9%的能量自給,經過核算,可以實現63.2%的碳中和率。青島市海泊河污水處理廠利用熱電聯產,在一年多的時間里,其發電效率已接近30%,節能效益顯著,而采用該系統可降低污水處理廠的脫硫耗水7×104t,降低燃煤12 670 t,降低1 383 m3CO2,通過控制廢氣的排放,可以有效降低工廠的能源消耗,同時也可以有效地減少煙塵對周圍的環境的影響。關于污水處理管理、設備革新的應用情況,Khatri等使用水力旋流器和智能曝氣控制來降低污水處理的能耗,采用水力旋流器作為一次污泥分離器可節省曝氣電量71.46%。通過研究印度北部不同城市的7個污水處理廠的運行性能,結果表明UASBs和簡單的有氧系統是一種有前途的技術,特別是在印度,可以以低成本達到回用水所需的BOD水平。Alekseiko等研究了符拉迪沃斯托克一座污水廠使用的熱泵,并證明該工廠產生的熱源是一種有價值的熱源。Bruno等使用吸收式制冷機來幫助提高位于污水廠的沼氣驅動的微型燃氣輪機(MGT)熱電聯產廠的性能。
3 結論與展望
我國作為全球最大的能源消費國和CO2排放國,具有巨大的碳減排潛力和綠色發展潛力,然而,就當前污水處理技術的低碳運行現狀而言,仍然有許多瓶頸問題成為了污水處理廠實現碳中和的阻礙。
(1)針對污水廠設備與管理存在的不足,在未來污水處理廠可以利用互聯網+、大數據、人工智能等前沿信息通信技術耦合先進節能、用能技術降低污水處理領域碳排放,同時通過信息通信技術優化或重塑污水處理行業技術環節,從源頭減少能源、資源、信息領域消耗帶來的碳排放。
(2)用于采暖的污水源熱泵對熱量價格變化比較敏感,城市熱水管網建設滯后嚴重阻礙了該技術的大規模應用。光伏發電產生的電量有限,僅占總能耗的10%左右。在今后的研究中,應該將目前的研究結果與之相融合,發展出更穩定的能量儲存技術。污泥厭氧消化過程易受環境條件的影響,消化污泥不易沉淀。碳捕捉目前存在投資大、要求高等劣勢,該技術現在的痛點是如何將捕捉到的CO2安全、大規模、高效地資源化。
(3)在我國今后的發展中,要充分吸收國內外先進的污水碳中和技術,以發展污水中的有機潛力以及新的低碳技術為中心,從提高裝置節能、改善生產操作方式等方面著手,達到低碳運行的目的。
(文章來源:凈水萬事屋)








